• 首 页
  • 实验室概况
  • 研究队伍
    • 研究员
    • 副研究员
    • 助理研究员
    • 特别研究助理(博士后)
  • 研究成果
    • 期刊论文
    • 专利
    • 审定品种
  • 科研动态
    • 实验室研究进展
    • 学术活动
  • 研究生教育
    • 学科与学位点
    • 研究生导师
    • 在读博士
    • 已毕业研究生
  • 联系我们
  • 首页
  • 实验室概况
  • 研究队伍
    • 研究员
    • 副研究员
    • 助理研究员
    • 特别研究助理(博士后)
  • 研究成果
    • 期刊论文
    • 专利
    • 审定品种
  • 科研动态
    • 实验室研究进展
    • 学术活动
  • 研究生教育
    • 学科与学位点
    • 研究生导师
    • 在读博士
    • 已毕业研究生
  • 联系我们
  1. 当前位置:首页    新闻动态    研究进展
研究进展

东北地理所在大豆粒重和成熟期控制基因发掘方面取得进展

来源:

来源:   |  发布时间:2024-03-19   |  【 大  中  小 】

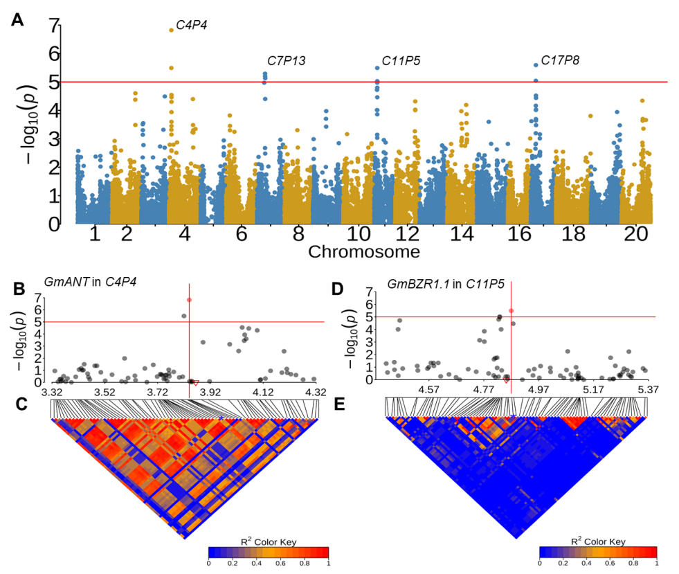
 大豆(Glycine max (L.) Merr.)是目前世界上种植面积最大的油料作物。大豆富含蛋白质和油脂,也是我国重要的经济作物和粮油兼用作物,为人类和动物提供了优质的植物蛋白和脂肪。粒重和成熟期长短是大豆重要的产量性状和适应性性状,但是,这两个性状都是由多个基因控制的数量性状,这对通过常规育种方法将多个优异基因型聚合在一起创制高产优质适应性广的大豆新品种具有很大挑战。因此,发掘更多的大豆粒重和成熟期相关的基因对通过生物技术高效提高产量尤为重要。

近日,东北地理所大豆遗传与分子改良学科组张恒友研究员团队利用收集的世界大豆全基因组基因分型数据和粒重、成熟期数据,通过对多环境获得的表型数据的全基因组关联分析研究,鉴定了一批参与大豆粒重和生育期的数量性状位点(QTL);同时,利用大豆与拟南芥部分生长发育的分子机制相对保守的特性,结合拟南芥已报道粒重和成熟期相关基因,鉴定了一批大豆粒重和成熟期长短控制相关候选基因,为这两个性状的分子生物学研究和大豆生物育种提供了重要基因资源(图1)。团队正在通过建立的大豆高效遗传转化平台研究这些基因在调控大豆粒重、蛋白质和油脂以及成熟期方面的分子机制;同时评价它们在生物育种方面的应用潜力。

研究成果近期发表在植物学国际期刊Plants (IF:4.658)上。东北地理所特别研究助理王乐博士为第一作者,东北地理所张恒友研究员、河南农业大学张丹教授和美国农业部USDA实验室Zhenbin Hu博士为共同通讯作者。研究得到黑龙江省自然科学基金(JQ2022C005),国家自然科学基金(32272176),东北地理所创新团队(2022CXTD03)等项目联合资助。

图1 GWAS鉴定大豆百粒重控制QTL及候选基因

论文信息:

Le Wang, Fu’an Niu, Jinshe Wang, Hengyou Zhang, Dan Zhang, and Zhenbin Hu. Genome-wide association studies prioritize genes controlling seed size and reproductive period length in soybean. Plants, 2024, 13, 615.

论文链接:

https://doi.org/10.3390/plants13050615


附件下载:

版权所有 © 中国科学院大豆分子设计育种重点实验室 吉ICP备05002032号-1 吉公网安备22017302000214号
地址:吉林省长春市高新北区盛北大街4888号 邮编:130102
电话:+86 431 85542266   Email:iga@iga.ac.cn